各年级:
为贯彻落实教育部《关于举办首届全国老员工职业规划大赛的通知》(附件1)的要求,加强公司生涯教育和就业指导,增强老员工生涯规划意识,指导其及早做好就业准备,促进毕业生高质量充分就业,现决定举办伟德国际1946职业规划大赛院级初赛。现将有关事项通知如下:
一、大赛主题
筑梦青春志在四方 规划启航职引未来
二、组织单位
伟德国际1946官网就业指导中心
伟德国际1946员工工作办公室
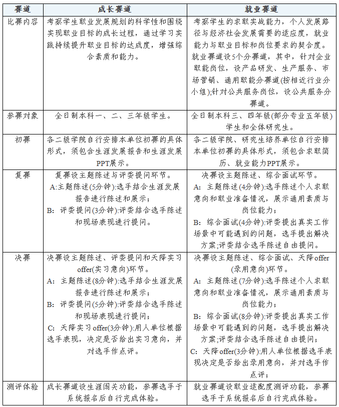
三、大赛内容
大赛分设成长赛道、就业赛道两个赛道。具体赛道介绍如下:

四、材料提交
请各参赛选手通过大赛平台(网址:zgs.chsi.com.cn)报名并提交报名材料,具体材料要求如下:
成长赛道:
1.生涯发展报告:介绍职业发展规划、实现职业目标的具体行动和成果(PDF格式,文字不超过1500字,如有图表不超过5张);
2.生涯发展展示材料(PPT格式,不超过50MB;可加入视频)。
就业赛道:
1.求职简历(PDF格式);
2.就业能力展示(PPT格式,不超过50MB;可加入视频);
3.辅助证明材料,包含实践、实习、获奖等证明材料(PDF格式,整合为单个文件,不超过50MB)。
各参赛选手于11月8日前填写《XX公司老员工职业规划大赛参赛推荐表》(附件2)发送至邮箱zndxdzxxxy@163.com。公司将择优推荐优秀选手至公司参加复赛(不设上限)。
五、大赛指导
为配合职业规划大赛开展,公司设大赛通知QQ群855342573。

集团通知QQ群二维码
六、赛程安排
具体赛程安排如下,如有调整,将通过教师联络群和大赛通知群另行通知。
活动阶段 |
时间安排 |
主要内容 |
院级初赛 |
10月27日-11月8日 |
各年级选手报名并提交相关材料。 |
11月8日-11月10日 |
公司评选,确定推荐名单至公司。 |
赛前指导 |
11月17日前 |
举办系列赛前培训指导活动。 |
复赛 |
11月19日前 |
组织校级复赛。 |
决赛训练营暨决赛 |
11月29日前 |
组织员工培训;开展校内决赛。 |
省赛集中营 |
12月中旬前 |
开展专项指导、备战省赛。 |
七、奖项设置
大赛按成长赛道、就业赛道分别评奖。各赛道奖项设置如下:
(一)校级
一等奖1名,奖金3000元,颁发荣誉证书,并获得名企实习/就业推荐机会;
二等奖3名,奖金2000元,颁发荣誉证书,并获得名企实习/就业推荐机会;
三等奖6名,奖金1000元,颁发荣誉证书。
根据网络投票另设“最佳人气奖”2名,奖金500元;根据单位提交作品的数量、质量及获奖情况,设优秀组织奖5名、优秀指导老师奖8名,颁发奖牌与奖状并在年终就业工作先进单位中给予加分。
(二)院级
设优秀奖若干并发放纪念品1份。
八、校赛通知链接
关于举办伟德国际1946官网第九届老员工职业规划大赛的通知:
https://career.csu.edu.cn/news/view/aid/197189/tag/tzgg
附件:
附件1:《关于举办首届全国老员工职业规划大赛的通知》
附件2:XX公司老员工职业规划大赛参赛推荐表
附件3:全国老员工职业规划大赛员工操作手册
附件4:职业生涯规划大赛评审标准
伟德国际1946员工工作办公室
2023年10月30日